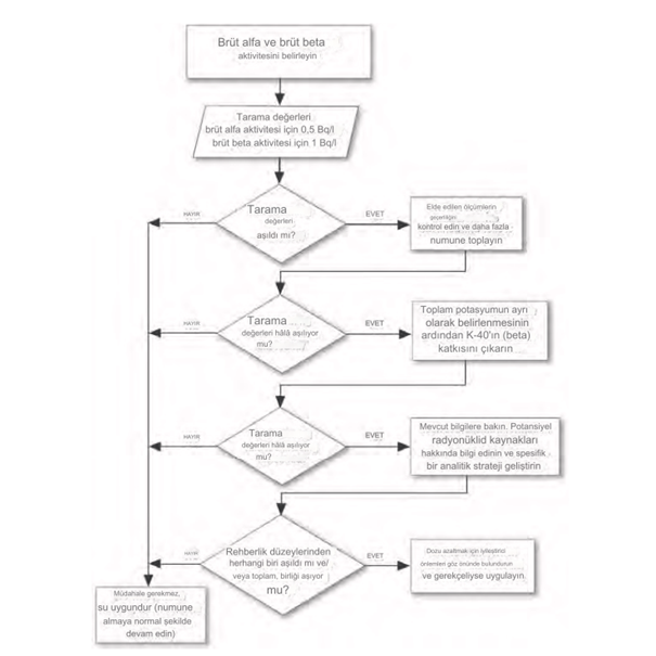
İçme suyundaki radyonüklidlerden kaynaklanan sağlık risklerini kontrol etmek için önerilen değerlendirme metodolojisi Şekil 9.2’de gösterilmiştir ve Kutusu 9.4’te özetlenmiştir.
9.3.1 İçme Suyu Kaynaklarının Tarama İşi
İçme suyundaki bireysel radyonüklidleri tanımlamak ve konsantrasyonlarını belirlemek zaman alıcı ve masraflı olabilir. Çoğu durumda, konsantrasyonlar düşük olduğundan, bu tür detaylı analizler rutin kontroller için genellikle haklı değildir. Daha pratik bir yaklaşım, özellikle kaynaklar sınırlıysa, alfa ve beta radyasyon şeklinde toplam radyoaktivitenin ilk olarak belirlendiği, ancak spesifik radyonüklidlerin kimliğinin tespit edilmediği bir tarama prosedürü kullanmaktır. Bu ölçümler, daha fazla radyoizotop-spesifik analize ihtiyaç olup olmadığını belirlemek için ön bir tarama yaklaşımı olarak uygundur. Aynı zamanda, içme suyu kaynağının radyolojik özelliklerindeki değişiklikleri tespit etmek ve içme suyundaki radyonüklid içeriğinin zamansal ve/veya mekansal eğilimlerini tanımlamak için de kullanılabilirler.
Şekil 9.2 İçme suyundaki radyonüklitlere yönelik tarama ve yönlendirme seviyelerinin uygulanması
İçme suyu için tarama seviyeleri, daha fazla işlem gerektirmeyen seviyelerdir; brüt alfa aktivitesi için 0,5 Bq/l ve brüt beta aktivitesi için 1 Bq/l’dir. Bu değerlerin hiçbiri aşılmazsa, BDK olan 0,1 mSv/yıl genellikle aşılmayacaktır. Bu tarama seviyelerinin kullanımı tavsiye edilir, çünkü bu hem içme suyundaki radyonüklid içeriğinin değerlendirilmesinin güvenilirliğini hem de maliyet etkinliğini en üst düzeye çıkarır. Ancak, bazı spesifik radyonüklidlerin toplam brüt aktivite konsantrasyonuna tek önemli katkı sağladığı nadir durumlarda, tarama seviyeleri aşılmasa bile BDK olan 0,1 mSv/yıl biraz veya hatta önemli ölçüde aşılabilir. Bu, alfa yayıcılar arasında radyum-226 ve polonyum-210, beta yayıcılar arasında radyum-228 ve kurşun-210 gibi bazı radyonüklidler için gerçekleşebilir. Yerel jeoloji ve hidroloji bu radyonüklidlerin mevcut olabileceğini gösteriyorsa, bireysel radyonüklidler ölçülmeli ve rehber seviyeleri ile karşılaştırılmalıdır.
Kutu 9.4 Önerilen Değerlendirme Metodolojisi
İçme suyundaki radyonüklidlerden kaynaklanan sağlık risklerini kontrol etmek için önerilen değerlendirme metodolojisi dört adımdan oluşur:
- Bir yıllık içme suyu tüketiminden kaynaklanan 0,1 mSv’lik BDK benimsenir.
- Hem toplam alfa hem de toplam beta aktivitesi için ilk tarama yapılır. Ölçülen aktivite konsantrasyonları toplam alfa aktivitesi için 0,5 Bq/l ve toplam beta aktivitesi için 1 Bq/l’nin altındaysa, başka bir işlem gerekmez.
- Tarama seviyelerinden herhangi biri sürekli olarak aşılırsa, bireysel radyonüklidlerin konsantrasyonları belirlenmeli ve rehber seviyelerle karşılaştırılmalıdır (bkz. Tablo 9.2).
- Bu daha ileri değerlendirmenin sonucu, herhangi bir işlem gerekmediğini veya dozu azaltmak için önlem alma ihtiyacı hakkında karar verilmeden önce daha fazla değerlendirmenin gerekli olduğunu gösterebilir. Tarama seviyeleri veya rehber seviyeleri aşıldığında alınacak önlemler hakkında daha fazla bilgi için İçme suyundaki radyoaktifliğin yönetimi (Ek 1) bölümüne bakın.
Ayrıca, tritiyum gibi düşük enerjili beta radyasyon yayan radyonüklidler ve iyot gibi bazı gaz halindeki veya uçucu radyonüklidler standart brüt beta aktivite ölçümleriyle tespit edilemeyecektir. Bu radyonüklidler için rutin analiz gerekli değildir, ancak mevcut olabileceğine dair herhangi bir neden varsa, radyonüklid-specifik örnekleme ve ölçüm teknikleri kullanılmalıdır. Brüt beta ölçümleri, kararlı potasyuma sabit bir oranla doğal olarak oluşan bir beta yayıcı olan potasyum-40’tan gelen bir katkı içerir. Potasyum, insanlar için gerekli bir elementtir ve esas olarak tüketilen besinlerden emilir. Brüt beta için 1 Bq/l’lik tarama seviyesi aşılırsa, toplam potasyumun ayrı bir tayininden sonra potasyum-40’ın beta aktivitesine katkısı çıkarılmalıdır. Kararlı potasyumun birim ağırlığı başına potasyum-40’ın beta aktivitesi 27,9 Bq/g’dır ve bu, potasyum-40’dan kaynaklanan beta aktivitesini hesaplamak için kullanılması gereken faktördür.
9.3.2 Tarama Seviyeleri Aşıldığında İçme Suyu Değerlendirmesi Stratejisi
Eğer tarama seviyelerinden herhangi biri sürekli olarak aşılırsa, o zaman spesifik radyonüklidler tespit edilmeli ve bireysel aktivite konsantrasyonları ölçülmelidir. Bu, her radyonüklidin BDK’ya katkısının hesaplanmasına izin verecektir. Aşağıdaki toplamsal formül karşılanıyorsa, o zaman başka bir işlem gerekmez:

Burada:
- Ci, radyonüklid i’nin ölçülen aktivite konsantrasyonudur.
- GLi, 1 yıl boyunca 2 litre/gün1 alımında 0,1 mSv/yıl etkili doz ile sonuçlanacak radyonüklid i’nin rehber seviyesidir (bkz. Ek 6’daki Tablo 9.2 ve A6.1).
Rehber seviyelerinden herhangi biri aşılırsa, toplam birden fazla olacaktır. Ayrıca, bireysel rehber seviyelerinin hiçbiri aşılmasa bile toplam birden fazla olabilir. Toplam tek bir örnek için birden fazla olduğunda, BDK olan 0,1 mSv/yıl ancak aynı ölçülen konsantrasyonlara maruz kalma bir yıl boyunca devam ederse aşılır. Uygulamada, aktivite konsantrasyonları genellikle yıl boyunca değişir. Bu nedenle, böyle bir sonuç kendi başına suyun tüketime uygun olmadığını ima etmez.
9.3.3 Rehber Seviyeleri Aşıldığında İçme Suyu Değerlendirmesi Stratejisi
Bireysel olarak alınan yıllık IDC dozu, herhangi bir şahsın aldığı ortalama radyasyon dozunun küçük bir yüzdesidir. Hem tarama seviyeleri hem de IDC’ye dayalı rehber seviyeleri, ulusal yetkililerin herhangi bir ek değerlendirme yapmadan içme suyunun radyolojik açıdan tüketime uygun olduğunu belirlemelerine izin veren oldukça muhafaza-kar değerlerdir. Ulusal deneyimler, su kaynaklarının ezici çoğunluğunun bu kriterlere uyduğunu göstermiştir. Tarama seviyeleri ve rehber seviyeleri, içme suyunun tüketime uygun olmadığı bir limit olarak yorumlanmamalıdır, ancak optimizasyon ilkesini uygulamaya koymak için yararlı operasyonel araçlardır.
Tablo 9.2 Yaygına doğal ve yapay radyonüklidler için kılavuz seviyeleri
| Kategori | Radyonüklid | Doz katsayısı (Sv/Bq) | Rehberlik seviyesi b (Bq/l) |
| Uranyum bozunma serisini c başlatan doğal olarak oluşan radyoaktif izotop | Uranyum-238 | 4.5 × 10−8 | 10 |
| Uranyum bozunma serisine ait doğal olarak oluşan radyoaktif izotoplar | Uranyum-234 | 4.9 × 10−8 | 1 |
| Toryum-230 | 2.1 × 10−7 | 1 | |
| Radyum-226 | 2.8 × 10−7 | 1 | |
| Kurşun-210 | 6.9 × 10−7 | 0.1 | |
| Polonyum-210 | 1.2 × 10−6 | 0.1 | |
| Toryum bozunma serisini başlatan doğal olarak oluşan radyoaktif izotop | Toryum-232 | 2.3 × 10−7 | 1 |
| Toryum bozunma serisine ait doğal olarak oluşan radyoaktif izotoplar | Radyum-228 | 6.9 × 10−7 | 0.1 |
| Toryum-228 | 7.2 × 10−8 | 1 | |
| Reaktör emisyonlarında veya nükleer silah testlerinde bulunan fisyon ürünlerinin bir parçası olarak çevreye salınabilecek yapay radyonüklidler | Sezyum-134d | 1.9 × 10−8 | 10 |
| Sezyum-137d | 1.3 × 10−8 | 10 | |
| Stronsiyum-90d | 2.8 × 10−8 | 10 | |
| Bir fisyon ürünü olarak çevreye salınabilen yapay radyonüklid (yukarıya bakın). Aynı zamanda nükleer tıp prosedürlerinde de kullanılır ve bu nedenle kanalizasyon atıklarıyla su kütlelerine salınabilir. | İyot-131d,e | 2.2 × 10−8 | 10 |
| Nükleer güç reaktörlerinden ve nükleer silah testlerinden yapay olarak fisyon ürünü olarak üretilen hidrojenin radyoaktif izotopu. Doğada çok az miktarda doğal olarak bulunabilmektedir. Bir su kaynağındaki varlığı, potansiyel endüstriyel kirlenmeyi akla getirir | Trityume | 1.8 × 10−11 | 10000 |
| Doğal olarak oluşan radyoaktif izotop, doğada yaygın olarak dağılır ve organik bileşiklerde ve insan vücudunda bulunur. | Karbon-14 | 5.8 × 10−10 | 100 |
| Doğal uranyum cevherlerinde de eser miktarda bulunan, nükleer reaktörlerde oluşturulan yapay izotop. | Plütonyum-239d | 2.5 × 10−7 | 1 |
| Nükleer reaktörlerde oluşan yapay izotop yan ürünü. | Amerikayum-241d | 2.0 × 10−7 | 1 |
a Bu liste kapsamlı değildir. Belirli koşullarda diğer radyonüklidler de araştırılmalıdır (bkz. Ek 6).
b Rehber seviyeler, en yakın büyüklük mertebesine yuvarlatılarak hesaplanmış logaritmik değerlerin ortalaması alınarak belirlendi (eğer hesaplanan değer 3 × 10n'den küçükse 10n'ye, 3 × 10n veya üzeriyse 10n+1'e yuvarlatılarak). Örneğin, hesaplanan değer 2,8 Bq/l ise (yani 2,8 × 100, uranyum-234 için olduğu gibi), rehber seviye 100'e (yani 1'e) yuvarlatıldı; hesaplanan değer 3 Bq/l ise (yani 3 × 100, uranyum-238 için olduğu gibi) veya üzeriyse rehber seviye 101'e (yani 10'a) yuvarlatıldı. Yuvarlatılmamış rehber seviyelerini kullanarak IDC'yi hesaplamanın faydalı olabileceği durumlar olabilir, özellikle de yuvarlatılmış rehber seviyelerin çoğu durumda ihtiyatlı olduğu düşünüldüğünde. Yuvarlatılmamış rehber seviyelerin kullanılmasının ne zaman düşünüleceği konusunda rehberlik ve yaygın radyonüklidler için yuvarlatılmamış rehber seviyeleri tablosu için İçme suyundaki radyoaktifliğin yönetimi (Ek 1) bölümündeki 1.5.2 bölümüne bakın.
c Ayrı rehber seviyeleri, bireysel uranyum radyoizotopları için radyoaktivite açısından (yani Bq/l olarak ifade edilir) verilmiştir. İçme suyundaki toplam uranyum içeriği için geçici rehber değer, esas olarak kimyasal toksisitesine dayalı olarak 30 μg/l'dir (bkz. 12. Bölüm).
d Bu radyonüklidler ya normal koşullarda içme suyunda bulunmazlar ya da halk sağlığı için önemli olamayacak kadar düşük dozlarda bulunabilirler. Bu nedenle, bir tarama seviyesinin aşılmasının ardından araştırılmada daha düşük önceliğe sahiptirler.
e İyot ve tritiyum, standart toplam aktivite ölçümleri ile tespit edilmeyecek olsalar da bu radyonüklidler için rutin analiz gerekli değilse de, mevcut olabileceklerine dair herhangi bir bilgi varsa, radyonüklide özel örnekleme ve ölçüm teknikleri kullanılmalıdır. Bu tabloya dahil olmalarının nedeni budur.
Nadiren de olsa, rehber seviyelerin belirli bir radyonüklid veya kombinasyonları için sürekli olarak aşılma durumu ortaya çıkabilir. Ulusal yetkililerin daha sonra ek incelemeler yapması ve su kaynağının içme suyu olarak kullanılmaya devam etmesiyle ilgili olarak önleyici tedbirler uygulamak veya kısıtlama getirmek gerekip gerekmediğine karar vermesi gerekecektir. İdeal olarak, karar tüm ilgili yetkililerle istişare halinde alınmalıdır – yani içme suyu kalitesi ve radyasyon koruma konularında yetkili olanlar ve tüketicileri bilgilendirmek, alternatif tedarik sağlamak veya tankerlerden su toplanmasını denetlemek için katılması gerekebilecek resmi yetkililer.
Radyolojik açıdan kilit noktalardan biri, rehber seviyelerin ne ölçüde aşıldığıdır. Uluslararası Radyasyon Korunması ve Radyasyon Kaynaklarının Güvenliği Temel Güvenlik Standartları (BSS) (IAEA, 2014), var olan maruziyet durumları hakkındaki bölümde içme suyuna değinir ve genel olarak içme suyu tüketiminden alınan yıllık etkili dozun yaklaşık 1 mSv’yi geçmemesi gerektiğine dair bir gereklilik içerir.1 Bu referans seviyesi, ne “kabul edilebilir” bir doz ne de bir doz limiti olarak görülmemelidir ve optimizasyon sürecinin bir parçası olarak alınan dozları en aza indirmek için tüm makul çaba gösterilmelidir. Her durum farklı olacaktır ve radyolojik olmayan faktörler, örneğin iyileştirme maliyetleri ve diğer içme suyu kaynaklarının mevcudiyeti, nihai bir karara varmada dikkate alınmalıdır. Ancak genel olarak, BSS referans seviyesinde veya altında olduğunda ve aynı bölgede başka güvenli içme suyu kaynağı yoksa, halk sağlığı açısından içme suyu kaynağının kullanımında kısıtlamalar haklı değildir. Daha yüksek seviyelerde de su kaynağında kısıtlamalar düşünülebilir, ancak radyolojik risklerin su temini olmama riski gibi diğer risklerle dengelenmesi önemlidir. Ulusal yetkililerin ayrıca uranyum gibi radyonüklidlerin kimyasal olarak toksik olduğunun da farkında olması gerekir ve içme suyundaki izin verilen konsantrasyonlar, radyoizotopun radyoaktif özelliklerinden ziyade toksikolojik özelliklerine göre belirlenebilir (bkz. bölüm 12).
9.3.4 Numune Alma Sıklığı
İçme suyundaki radyolojik kirliliğin izlenmesi için kriterler, mevcut kaynaklar ve radyolojik risk potansiyeli dikkate alınarak geliştirilmelidir. Mikrobiyal ve kimyasal risklerin uygun değerlendirilmesinden ve yönetilmesinden uzaklaşmamalıdır. Yeni su kaynakları, içme suyuna uygunluklarını belirlemek için örneklenmeli, mevcut kaynaklar ise ara sıra izlenmelidir. Su kaynağı yeterince karakterize edilmiş ve ölçülen konsantrasyonlar sürekli olarak tarama seviyelerinin altındaysa, numune alma sıklığı azaltılmalıdır. Bununla birlikte, potansiyel radyonüklid kirliliği kaynakları yakındaysa veya zamanla hızla değişmesi bekleniyorsa, numune alma daha sık olmalıdır. Konsantrasyonlar tarama seviyelerine yaklaşıyorsa veya gözlenen bireysel radyonüklid konsantrasyonlarının rehber seviyelerine oranlarının toplamı birliğe yaklaşıyorsa (aşağıda bakınız), numune alma sıklığı sürdürülmeli veya hatta artırılmalıdır. Radyoaktif su kalitesinin değerlendirilmesiyle ilgili olarak, numune alma prosedürleri (örneğin numunelerin korunması ve işlenmesi) ve programları dahil olmak üzere uluslararası standartlar mevcuttur (Standards Australia & Standards New Zealand, 1998; ISO, 2003, 2006a,b, 2009).